作者:王雁、周姝旻
2023年8月21日,国务院公布了对《中华人民共和国国际海运条例》做出的最新修订(下称“国际海运条例”)。这次修订涉及的条款共14条,修订的目的是为了更加有效地治理中国航运市场,优化营商环境,进一步与国际接轨。但这次修改仍留有一定空间,包括中国货主、托运人及港口经营人在内的中国国际航运业在面对航运联盟时的劣势地位没有得到有效改善。而国际海运条例作为中国航运反垄断法律制度的重要组成部分理应对这一问题制定规范规则,来顺应当前中国航运业的发展趋势,保护中小型班轮公司甚至小港口的生存空间。2023年10月10日,欧盟已宣布不再延长豁免班轮运输联盟遵守欧盟反垄断规则的欧盟法律框架,这一举措为航运联盟的存续添了阴霾。我们在对本次国际海运条例的修改内容做出解读的基础上,进一步对国际海运条例中尚不明确的反垄断规则提出一些思考。
一、国际海运条例2023年修改的主要内容

(一)降低航运市场准入门槛,建立备案和信用管理制度
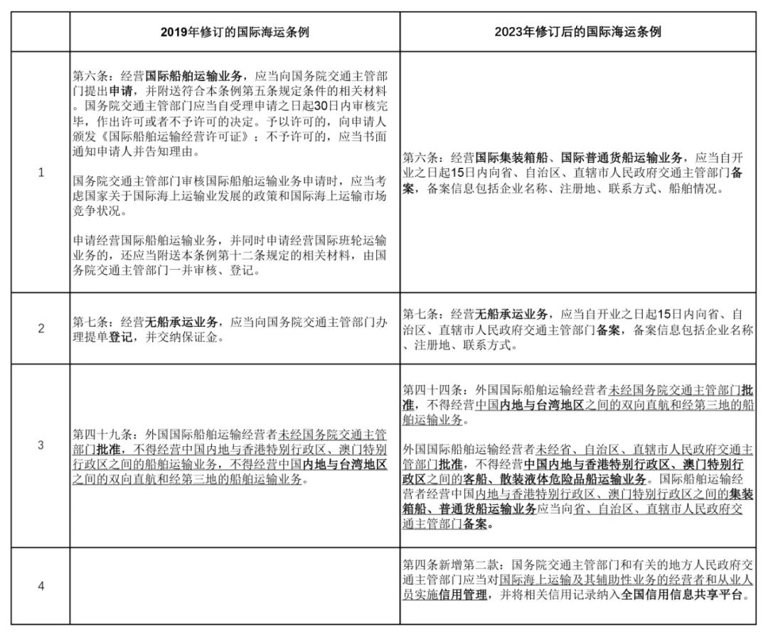
本次修改将“国际集装箱船、普通货船运输业务审批”、“无船承运业务审批”以及“从事内地与港澳间集装箱船、普通货船运输业务许可”三个事项从许可制改为备案制,并将“从事内地与港澳间客船、散装液体危险品船运输业务许可”的授权主体从交通运输部调整为省级交通运输部门。这一调整的目的在于降低相关航运市场的准入门槛,促进中国国际海运市场与国际接轨,并鼓励中国船东加入国际海运市场竞争以及外国投资者进入中国市场。
在第四条第二款中,增加了对国际海上运输及其辅助性业务的经营者和从业人员进行信用管理并建立全国信用信息共享平台的规定。这一举措旨在加强对国际航运业的监管,来创建更好的国际航运营商环境。然而,具体的操作细则还需要等待《中华人民共和国国际海运条例实施细则》(下称“实施细则”)的进一步规定。
(二)外国国际船舶经营两岸三地运输的规定
本次修改中,维持了外国国际船舶运输经营者未经国务院交通主管部门批准,不得经营中国内地与台湾地区之间的船舶运输业务的规定。同时,将外国国际船舶运输经营者经营中国内地与香港特别行政区、澳门特别行政区之间的客船、散装液体危险品船运输业务的批准权交给省级交通主管部门。对于中国内地与香港特别行政区、澳门特别行政区之间的集装箱船、普通货船运输业务,取消经营许可制度,改为向省级交通主管部门备案。
这一调整继续保持了外国船东从事中国内地与台湾地区间船舶运输的审批制度,同时逐步放宽了外国船东从事中国内地与香港、澳门特别行政区间的不同类型航运业务的审批机关级别和准入门槛。这一举措旨在更加灵活地管理相关航运业务,为外国船东提供更多的商机,也为行业提供了更便捷的操作程序。
(三)新增国际客船以及散装液体危险品船经营的规定
将国际客船、国际散装液体危险品船运输业务的规定纳入修订后的条例中,旨在促进国际邮轮旅游业的发展。
二、国际海运条例2023年修改的主要内容
(一)信用管理制度
本次修改并没有详细规定第四条第二款中新增的“全国信用信息共享平台”的具体操作流程、主管机关和信用管理的具体项目等内容,也没有明确“船东和海运辅助业务主体”这一信用管理主体的范围,还需要等待实施细则对这些方面做出详细规定。
(二)港口经营人是否适用条例
国际海运条例第二条将“国际海运货物装卸”列入了“与国际海上运输相关的辅助性经营活动”的范畴,也就是说第四条新增的信用管理制度的适用主体应包含“港口经营人”。然而,目前港口经营人的港口作业活动一般受《中华人民共和国港口法》的规制,其中的规定可能会与国际海运条例产生冲突。这会导致港口经营人不确定其是否需要依据国际海运条例的规定进行信用管理,仍待实施细则予以进一步明确。
三、国际海运条例2023年修改尚不明确的问题
从2017年开始,航运行业出现从班轮公会向航运联盟转化的趋势。目前已形成了三大航运联盟,首先是由马士基和地中海航运公司(MSC)组成的2M联盟,约占市场份额的34%;其次是由中远、东方海外、法国达飞和长荣海运组成的海洋联盟,约占市场份额的30%;最后是由赫伯罗特、海洋网联船务(ONE)和阳明海运组成的The Alliance,约占市场份额的19%。虽然航运联盟没有被任何国内或国际法律文件明确定义,航运联盟作为班轮公会演化而来的产物,其与班轮公会最大的区别在于组成航运联盟的目的是经营管理而不涉及制定运价和市场分配等问题,因此航运联盟的成员可以自由地退出。【1】航运联盟被认为是目前追求效率和优化资源配置的最佳选择,但无形中也不断提高了海运市场的集中程度。货主会因航运联盟较高的团体议价能力而苦恼。未加入联盟的中小型班轮公司因不具备竞争优势而逐渐丧失立足之地。【2】小港口夹在枢纽港口间几乎没有生存空间,同时航线优化使得部分枢纽港口堵塞,最终托运人承受了利益损失。【3】
但是,2023年1月25日,马士基和MSC宣布十年船舶共用协议到期不再续约,2M联盟自2025年1月终止运营。促成这一重大决定的原因可能是马士基的目的不在于进一步扩大规模,而MSC大量订造新船,MSC能够在许多贸易航线上独自运营,因而不再需要与马士基达成船舶共用协议。
2023年10月10日,欧盟委员会宣布不再延长豁免班轮运输联盟遵守欧盟反垄断规则的欧盟法律框架,这项长达数十年的豁免将于明年4月失效。欧盟此举虽然没有绝对禁止航运联盟的存在,但为大型班轮公司思考目前的合作伙伴是否适合自身的发展添了一把火。当然,航运联盟的未来走向不仅受政策的影响,航运公司的内部决策也是重要的影响因素。
由此可见,航运联盟存在本身并不是牢不可破的,它的成立和发展都是顺应时代的。当航运公司之间为消化过剩运力、减少成本并避免过度竞争时,航运联盟应运而生。在航运需求减缓的当下,航运联盟可能也走到了继续联营与否的分叉路上。建立应对航运联盟垄断局势的反垄断豁免法律体系是为了维护市场秩序,让航运行业在时代浪潮中平稳、持续进步和发展的必经之路。到目前为止,航运联盟作为一种通过大规模联营来应对航运公司“高成本、低利用率”的风险的有效手段,仍在国际航运领域发挥着重要因素,充分影响着市场份额的分配,应得到充分关注和研究。国际海运条例作为中国航运反垄断法律制度的重要组成部分,我们认为,亦应考虑增加符合中国特性的国际航运反垄断豁免制度【4】等规定来促进良性竞争、提高航线服务效率、保护中小型航运公司、公平分配利润。
综上所述,作为航运和贸易大国,中国顺应目前国际海运领域的发展趋势和热点问题对国际海运条例做出最新修订,在降低航运业准入门槛的同时提出建立信用管理制度以在未来对国际航运进行高效管理和及时监管。随着航运业及人工智能、数字化经济等领域日新月异的发展,国际海运条例也承担着及时介入、调整市场的监管职能,需顺应时代的变化进行修订或删减,力争在促进竞争、公平分配以及市场管制间寻找到一个巧妙的平衡,以保证航运市场的有效运转、中国国际航运经济的持续稳定增长。
注释:
【1】韩立新,林子樱.航运联盟格局下中国反垄断豁免的法律应对[J].中国海商法研究,2020,31(02):89-96.
【2】张向辉.被颠覆的班轮业生存秩序[J].中国船检,2014(03):15-18+106-107.
【3】郝志鹏,孙光.论港口经营人行使留置权的法律困境与出路[J].中国海商法研究,2018,29(04):9-14.
【4】国际航运反垄断豁免制度,是指通过航运立法赋予国际航运业具有垄断性质的行为反垄断豁免的制度。参见於世成. 美国航运法研究[D].华东政法学院,2007.