作者:刘敏青、胡森
自住建部颁布《关于加强新冠肺炎疫情防控有序推动企业开复工工作的通知》(建办市〔2020〕5号)要求加强建设工程施工合同履约变更管理以来,全国各省市陆续颁布了关于新冠疫情期间建设工程的计价调整规范。近期各地疫情出现较大反复,尽管各地不像2020年时启动重大突发公共卫生事件一级响应,但切块封控的措施也对很多工地施工产生了不同程度的影响。
工工作的通知》第二条第(五)项规定:“……疫情防控导致工期延误,属于合同约定的不可抗力情形。地方各级住房和城乡建设主管部门要引导企业加强合同工期管理,根据实际情况依法与建设单位协商合理顺延合同工期……”。自住建部明确疫情防控导致工期延误属于不可抗力情形以来,各省市在陆续颁布的规范性文件中均纷纷明确该指示精神。
关于疫情防控顺延工期如何计算的问题,部分省市在文件中予以了明确,区分疫情防控期间停工项目和开复工项目具体大致如下:(1)疫情期间停工项目,工期
为在疫情下的建设工程发承包双方提供更好地支持,本文对各省份的计价规范进行再梳理,并在此基础上总结归纳了疫情期间工期顺延、停工损失、施工降效费用、疫情防控费用、疫情导致的赶工费、人材机价格调整等问题的处理方法。
一、疫情防控导致工期延误,施工单位是否可以主张工期顺延?
住建部《关于加强新冠肺炎疫情防控有序推动企业开复顺延时间按省级决定启动重大突发公共卫生事件一级响应之日至解除之日止;(2)疫情防控期间内开复工的工程,顺延工期由工程发承包双方根据工程实际情况协商确定。
表1 各省关于疫情防控导致的工期延误如何计算的规定

二、因疫情防控导致的停工损失及停工期间增加的费用,发承包方的负担原则以及各自负担的范围如何?
住建部《关于加强新冠肺炎疫情防控有序推动企业开复工工作的通知》第二条第(五)项规定:“……停工期间增加的费用,由发承包双方按照有关规定协商分担……”在前述条文中,住建部未直接明确停工损失及增加费用的处理规则,而是规定由“发承包双方按照有关规定协商分担”,这为《建设工程工程量清单计价规范》(GB50500-2013)第9.10.1条[1]和《建设工程施工合同(示范文本)》(GF-2017-0201)第17.3.2条[2]的适用,以及地方制定相关规则预留了空间。
从各地颁布的计价调整文件来看,各省均支持因疫情防控导致的停工损失和费用增加应由发承包双方合理分担。至于发承包方应各自承担的范围,部分省份在文件中进行了列示,部分省份则规定可直接援引中央及地方颁布的《建设工程工程量清单计价规范》。
表2 各省关于疫情防控导致的停工损失和费用增加应如何分担的规定

三、疫情防控期间施工降效成本,应由何方承担?
与项目完全停工不同,疫情防控期间部分施工项目可能并未完全停工,例如因疫情管控仅对施工场地进行了封控,但场地内部部分项目施工仍可进行,但是由于种种因素导致机械设备、施工人员无法按照计划效率运行,导致存在施工降效的情形。
针对疫情防控期间内的复工、开工项目施工降效问题,少数省份在文件中进行了明确。从前述已有的规定来看,施工降效成本应由发包人承担。此外,北京地区还对降效成本的计算方法进行了规定。
表3 各省关于疫情防控期间内复工、开工项目施工降效问题的规定

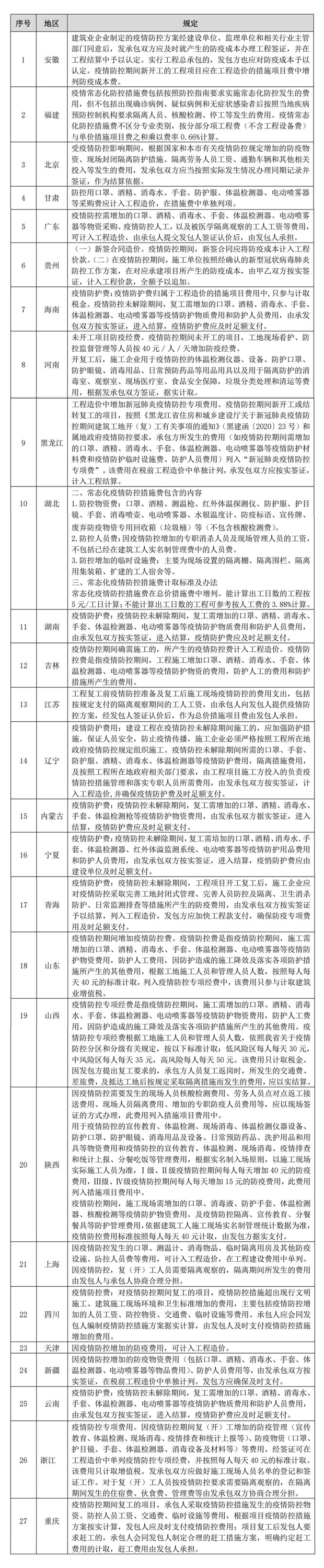
四、疫情防控措施费用的范围、计价标准及负担主体
关于疫情防控措施费用,绝大部分省份均规定该部分费用可以用签证或者措施费的形式计入工程造价中,但对于防控措施费用的范围,各省规定有所不同。
整理各省规定,疫情防控措施费用的范围及类别大致如下:(一)疫情防护用具采购费用。针对该类费用,几乎所有省份均支持计入工程造价;(二)核酸检测费用。陕西省明确规定该类费用可计入工程造价,福建、湖北两省则持相反意见;(三)隔离措施及临时设施费用。针对该类费用,大部分地区明确表示可计入工程造价,唯有福建省明确规定出现确诊病例、疑似病例和无症状感染者后按照当地疾病预防控制机构要求隔离人员、核酸检测、停工等发生的费用不计入此类措施费;(四)被医学隔离观察的工人工资。针对该类费用,目前仅北京、广东、江苏三省明确规定可以措施费形式计入工程造价;(五)疫情消杀、防护等专职人员的工资;(六)交通费。
此外,除规定防控措施费用的范围及类别外,部分省份还对措施费的计取标准进行了规定(如福建、河南、湖北、山西、陕西等)。
表4 各省关于疫情防控措施费用的规定

五、疫情防控导致的赶工费,应当由何方负担?
疫情防控期间或者疫情防控结束后,由于工期需要,发包人可能要求承包人进行赶工。从已颁布的规定来看,各省份对发包方应支付赶工费均持肯定意见。
表5 各省关于疫情防控导致的赶工费的规定

六、疫情防控导致人、材、机价格发生大幅波动,是否应予调整以及如何调整?
总的来讲,关于疫情防控导致人工、材料设备、机械价格的大幅度波动,不同地区规定的调整方式虽存在部分差异,但都可适用情势变更原则予以调整,一般处理规则如下:以风险共担和合理分摊原则为基本原则,施工合同有约定的从约定,没有约定的承包方有权要求调整。调整规则由各地规定,但各地规定可能有所不同,调整风险幅度值一般以5%为界限。此外,部分地区在文件中明确,即便合同约定不予调整,承包人亦有权以情势变更原则要求调整。
表6 各省关于疫情防控导致的人材机价格波动如何调整的规定

附表:各省疫情防控期间建设工程计价调整规定汇总
